
18-12-27 14:02:22 浏览:
各学院(部):
按照《关于开展2018-2019学年第一学期“山东财经大学信息化教学大赛”的通知》要求,全校共8位教师晋级决赛。为保证评选工作的顺利进行,现将有关事宜通知如下:
一、比赛时间
2018年12月29日上午9:00-12:00。
二、比赛地点
国际交流中心(燕山校区)二楼MBA教室。
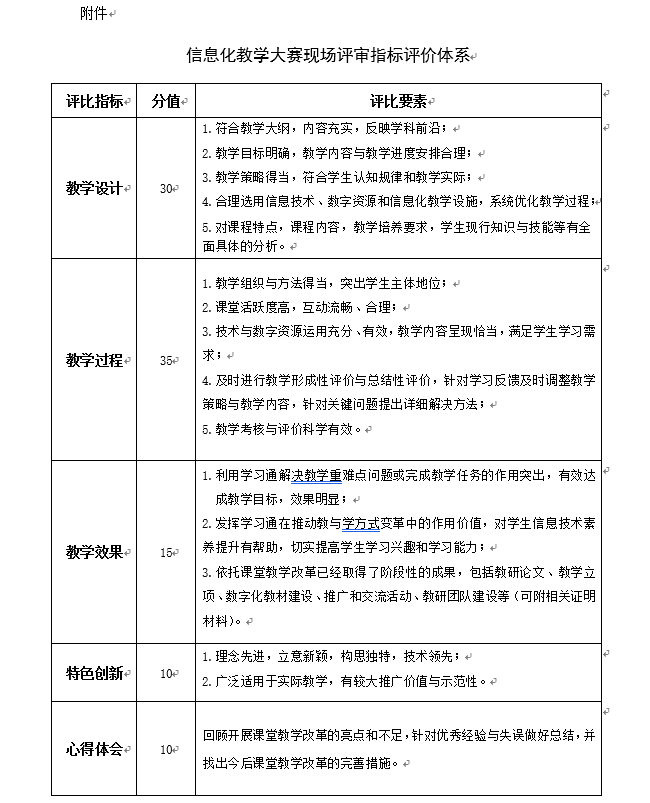
三、比赛内容及规则
1.教师使用PPT进行现场讲解展示。
利用泛雅网络教学平台实施教学情况,其中包括教学设计、教学过程、教学效果、特色创新及心得体会等方面内容。教师在教学过程中合理选用数字资源和控件活动,创设学习情境,实施课堂教学,较好实现信息技术与课堂教学的深度融合。
2.比赛采用百分制,评委现场打分。
3.比赛结束后,按照全部参赛选手的得分顺序由高到低确定获奖人员名单。
4.本次教学大赛采用网络直播方式。
观看地址 https://zhibo.chaoxing.com/1523946,或者使用“学习通”直播广场模块观看。
四、奖项设置
本次信息化教学大赛设置一等奖1名,二等奖2名,三等奖5名。奖金分别为5000元、3000元、1000元。
五、晋级决赛名单(按姓氏笔画排序)
马熙逵(艺术学院)、王莉莉(法学院)、杨柳(金融学院)、杨新(公共外语教学部)、张戈(管理科学与工程学院)、张笑玎(金融学院)、孟祥芳(国际教育学院)、焦霄黎(公共管理学院)。
六、有关要求
1.参赛教师于12月29日上午8:30,到国际交流中心(燕山校区)二楼MBA教室抽签确定比赛顺序。
2.教师讲解展示时间为15分钟,提前3分钟举牌提示。
3.请各学院(部)组织教师观看直播。
联系人:李老师 联系电话:82617623
附件:信息化教学大赛现场评审指标评价体系
教务处
教师教学发展与评估中心
2018年12月27日
